泰祺教育

MPAcc动态

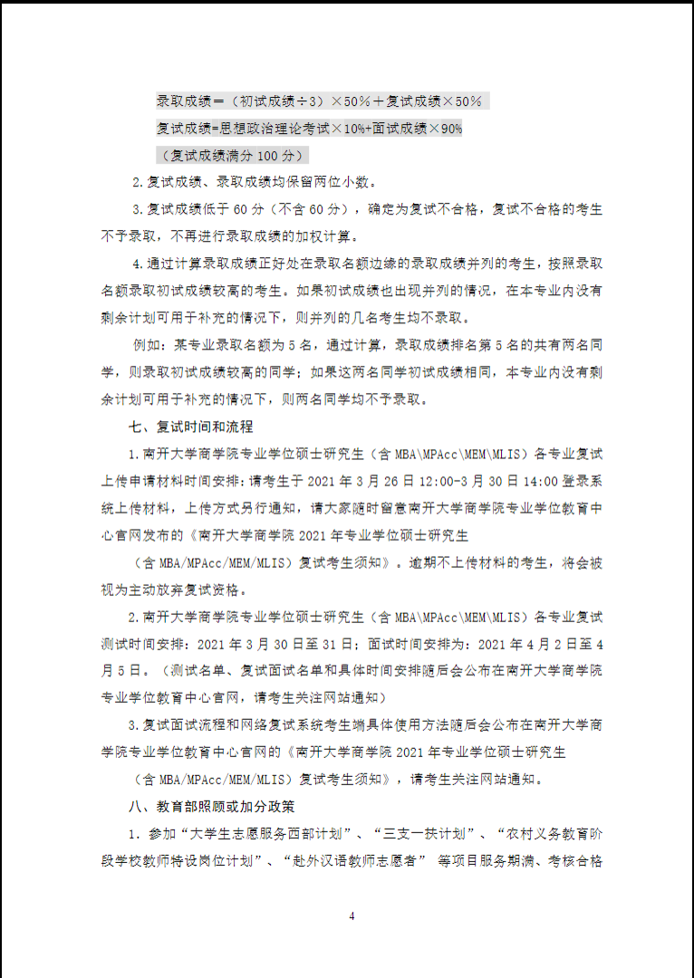
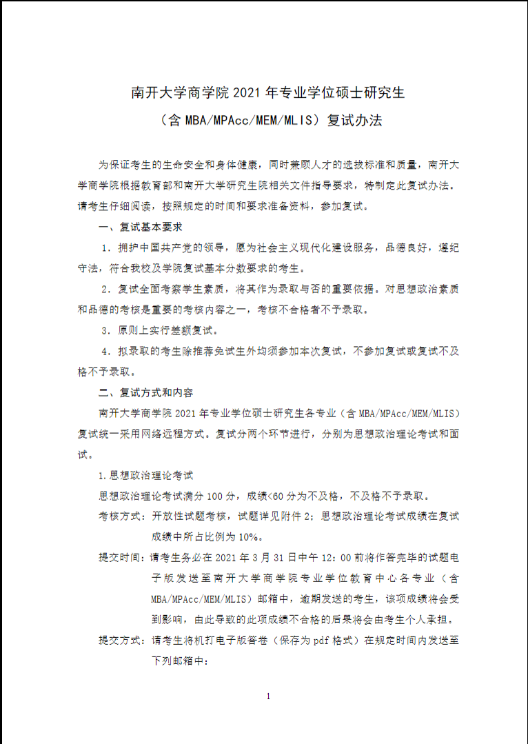
南开大学 2021年会计硕士(MPAcc)复试办法

  • 浏览

    200
  • 分享至

  • 点个赞

    0

 

1人喜欢
在线预约
请认真填写正确的联系信息,泰祺老师会尽快联系您!为您解答相关问题。

预约电话

15313651689

在线客服

立刻咨询
说明:您只需填写姓名和电话即可免费预约!也可以通过预约电话免费预约,还可以和我们的课程顾问进行在线实时交流,并在较短时间内给予您活动安排回复。
天津泰祺
分校二维码
官方微信 扫码关注
专注经管类考研21年
联系我们CONTACT US

  • 上海总部[查看地图]

    上海市杨浦区五角场五角丰达政益路47号8楼

    咨询电话:4007974007

    日间咨询:4007974007

    夜间咨询:4007974007

  • 河西校区[查看地图]

    天津市河西区围堤道宝钢北方大厦4楼E室(1号线南楼地铁站D口)

    咨询电话:15313651689

    日间咨询:15313651689

    夜间咨询:15313651689(微信同号)